Ir para o conteúdo
1
Ir para o menu
2
Ir para a busca
3
Ir para o rodapé
4
Acessibilidade
Alto Contraste
Mapa do site
Portal do Governo Brasileiro
Atualize sua Barra de Governo
Acessar
INSTITUTO FEDERAL DE EDUCAÇÃO, CIÊNCIA E TECNOLOGIA DO SUDESTE DE MINAS GERAIS
IF SUDESTE MG
Ministério da Educação
Buscar no portal
Buscar no portal
YouTube
Instagram
Facebook
Fale Conosco
Perguntas frequentes
Comunicação Social
Você está aqui:
Página Inicial
>
Institucional
>
Extensão
>
Estágios e Egressos
>
Estágio
>
Passo-a-Passo
menu
Menu
CURSOS
Como Ingressar
Técnicos
Graduação
Pós-graduação
FIC
Campus Bom Sucesso
O Instituto
O Campus
Gabinete
Ensino
Pesquisa
Extensão
Ações e Programas
Eventos e Ações
Esporte, Cultura e Lazer
Relações Internacionais e Interinstitucionais
Estágios e Egressos
Estágio
Passo-a-Passo
Coordenadores de curso
Dúvidas Frequentes
Legislação e Documentos
Oportunidades (emprego, estágio e bolsas)
Passo-a-Passo
Diretoria
Editais
Gestão de Pessoas
Corpo Docente
Diretoria de Ensino, Pesquisa e Extensão
Gestão Institucional
Órgãos Colegiados
Comissões e Comitês
Documentos Institucionais
Planejamento Institucional
PDI 2021 - 2025
PDI 2014/2 - 2020 - Página antiga
PDI 2009-2013
PDI 2027-2034
Unidades do IFSudeste MG
Visão Geral
Reitoria
Barbacena
Juiz de Fora
Manhuaçu
Muriaé
Rio Pomba
Santos Dumont
São João del-Rei
Bom Sucesso
Cataguases
Ubá
Acesso à Informação
Institucional
Ações e programas
Participação Social
Auditorias
Convênios e Transferências
Receitas e Despesas
Licitações e Contratos
Servidores
Informações classificadas
Serviço de Informação ao Cidadão - SIC
Perguntas frequentes
Dados Abertos
Agendas de Autoridades
Protocolo Integrado
Quadro de Referência TAE
Banco de Professor Equivalente
Cargos Ocupados/ Desocupados
PID e RID
Contabilidade
Carta de Serviços
Diplomas de Graduação
Diplomas de Mestrado
Relatórios de Gestão
Integridade pública
Segurança da Informação e Proteção de Dados Pessoais no IF Sudeste MG
Transparência e Prestação de Contas
Sanções Administrativas
conteúdo
Info
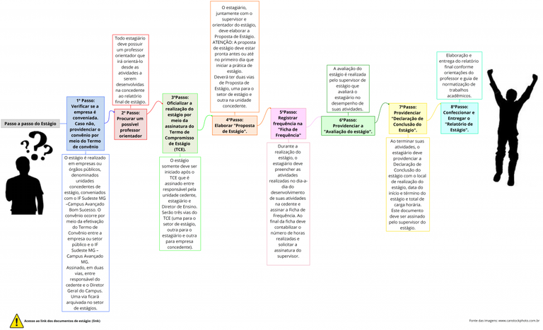
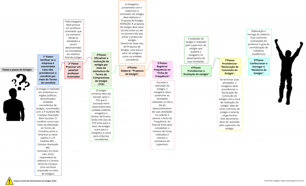
Passo-a-Passo
Tweet
Compartilhar
Clique para ver a imagem no tamanho completo…
—
Tamanho
: 414KB
Voltar para o topo